壹号娱乐APP

接待会见壹号娱乐APP化学工程学院网站!!!

xlogo
目今位置::: 首页 · 通知通告 · 正文

通知通告

壹号娱乐APP重大装备更新项目::: 全自动硫氮氯剖析仪采购项目验收公示
宣布日期:::2026-03-09 点击量:::

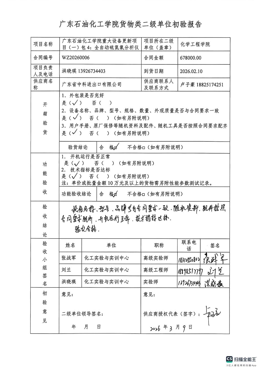
化学工程学院认真承建的“壹号娱乐APP重大装备更新项目(一)包4:::全自动硫氮氯剖析仪采购项目”已完成预验收事情,,现对其验收质料予以公示。详细验收质料见下图。

公示时间从2026年3月9日至3月11日止。若对公示项目持有异议,,请以书面形式向学院实验中心反映。

联系人:::洪先生

联系电话:::13926734403

联系邮箱:::86345686@qq.com

化学工程学院

2026年3月9日

FA746A5B93D1242B7AC8F442A34_C5AA0873_2BF8B

A1E1FC5204D8287F01B87280BC4_DEF98EDA_1EA1A

C8A31781CA0E6955B4045E34F71_C0821A00_1CDF7

03D2D6F3380A7E4E9C257DDF39A_04938B53_23EFE

C4D39DC4E5F304A1213C0739B45_35E6150A_AB05A

BF0E40146BB3CFA07B6ACED55DE_7493446B_2FEEE

地点:::广东省茂名市茂南区公馆镇科创路1号
电话:::0668-2338185  Email:::huagong@gdupt.edu.cn
 壹号娱乐APP化学工程学院 版权所有

weixintupian_20230629095251

微信公众号

【网站地图】