Ò¼ºÅÓéÀÖAPP


¼ÓÈëÕ䲨 Ò¼ºÅÓéÀÖAPPУ±¨ ѧУÖ÷Ò³
Ò¼ºÅÓéÀÖapp¹ÙÍø(Öйú)¹Ù·½°æÏÂÔØ ΢ÐÅ
Ò¼ºÅÓéÀÖapp¹ÙÍø(Öйú)¹Ù·½°æÏÂÔØ ΢²©
Ä¿½ñλÖ㺣º£º ÍøÕ¾Ê×Ò³ > Ò¼ºÅÓéÀÖAPPÒªÎÅ > ÕýÎÄ

Ò¼ºÅÓéÀÖAPPѧ×ÓÔÚÖйú´óѧÉúÅÌËã»úÉè¼Æ´óÈüÖÐÔÙ»ñ¼Ñ¼¨

ʱ¼ä£º£º£º2023-10-26ÔĶÁ´ÎÊý£º£º£º´ÎȪԴ£º£º£ºÅÌËã»úѧԺ·ÖÏíµ½£º£º£º

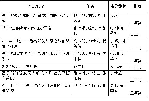
¿ËÈÕ£¬2023Ä꣨µÚ16½ì£©Öйú´óѧÉúÅÌËã»úÉè¼Æ´óÈüÔ²ÂúÂäÄ»£¬Ò¼ºÅÓéÀÖAPPѧ×ÓÔÙ»ñ¼Ñ¼¨¡£¡£ÆäÖУ¬¡¶»ùÓÚROSϵͳµÄÎÞ½Ó´¥Ê½ÖÇÄÜÒ½ÁÆÀ¬»øÍ°¡·¡¶»ùÓÚYOLOV5µÄУ԰µç¶¯³µ·þÎñÓëÖÎÀíϵͳ¡·¡¶»ùÓÚÖÇÄÜѲº½ÎÞÈË´¬µÄË®Öʼì²â¼°ÁôÑùϵͳ¡·3²¿×÷Æ·»ñµÃ¶þµÈ½±£¬¡¶»ùÓÚARµÄ±ôΣ¶¯Îï±£»£»¤Æ½Ì¨¡·¡¶shineÔ¼ÅÜ¡ª¡ªÅܳö²Ð½¡¹²ÈÚ֮·µÄ΢ÐÅС³ÌÐò¡·¡¶ÓÆÓÆÖÐÔ­£¬Ç§¹ÅÖÐÒ½¡·¡¶Ê¯»¯ÎÀÊ¿¡ª¡ª»ùÓÚUnity¿ª·¢µÄʯ»¯³¡¾°¼à¿Ø¡·4²¿×÷Æ·»ñµÃÈýµÈ½±¡£¡£

¾ÝϤ£¬Öйú´óѧÉúÅÌËã»úÉè¼Æ´óÈüÊÇÃæÏò±¾¿ÆÉúµÄ×îÔçµÄÈüÊÂÖ®Ò»£¬ÊÇÌìÏÂͨË׸ßУ´óѧÉú¾ºÈüÅÅÐаñ°ñµ¥ÈüÊÂÖ®Ò»£¬ÁÐÈë¡¶ÌìÏÂͨË׸ßУ´óѧÉúÅÌËã»úÀྺÈüÑо¿±¨¸æ¡·µÄ¾ºÈüÏîÄ¿¡£¡£×Ô2008Ä꿪ÈüÖÁ½ñ£¬Ò»Ö±ÓɽÌÓý²¿¸ßУÓëÅÌËã»úÏà¹Ø½Ìָί×ÔÁ¦»òÁªºÏÖ÷Àí¡£¡£

6FC5B490E476C15FCC8F9ABB9F9_57AD1942_D932F

2023Ä꣨µÚ16½ì£©Öйú´óѧÉúÅÌËã»úÉè¼Æ´óÈü»ñ½±ÇéÐαí


£¨ÎÄ/ͼ ÅÌËã»úѧԺ£©

׫¸å£º£º£ºÎâÁ¼º£    Éó¸å£º£º£ººÎ½¨¶«    ³õÉ󣺣º£º³ÂÐÇÓî    ¸´É󣺣º£ºÖܺ£Ñà    Ç©·¢£º£º£ºÕź£Ã÷

ÉÏһƪ£º£º£ºÑ§Ð£ÀֳɾÙÐС°¡®¾Í¡¯ÔÚ½ðÇï¡®Ö°¡¯ÃæÎ´À´¡±Ð£Ô°ÕÐÆ¸»á

ÏÂһƪ£º£º£ºÑ§Ð£ÔÚµÚÊ®½ì¡°´´Çà´º¡±ÔÁ¸Û°Ä´óÍåÇøÇàÄêÁ¢Òì´´Òµ´óÈüÖлñ¼Ñ¼¨

    ýÑÛÒ¼ºÅÓéÀÖAPP

    ¸ü¶à
  • ¡¾Ñ§Ï°½ÌÓý¡¿¡¾×ÆË¸ÈÕ±¨¡¿Ò¼ºÅÓéÀÖAPP£º£º£º×öʦÉúµÄÖªÐÄÈË¡¢¡¢¡¢Å¯ÐÄÈË¡¢¡¢¡¢ÖªÐÄÈË
  • ¡¾Öйú½ÌÓý±¨¡¿2025Äê6ÔÂ18ÈÕµÚËİæ½Ì¸Ä·ç·¶¡°¹¤¹¤Òâ»á¡±ËÜʯÓÍ»¯¹¤¹¤ÒµÓýÈËÉú̬
  • ¡¾Ð»ªÍø¡¿Á¢ÒìÁ캽Õß|Ò¼ºÅÓéÀÖAPPÕÅÇ廪£º£º£ºÉî¸ûÂÌɫʯ»¯Ñ§¿ÆÏµÍ³?ÍÆ¶¯¡°AI+¡±½ÌÓý½ÌѧˢÐÂ-лªÍø
  • ¡¾ÄÏ·½+¡¿·ÇÒÅÑÐѧ+´´Ò⿪·¢£¬Ò¼ºÅÓéÀÖAPPѧ×Ó¸°Ã¯Ãû»¯ÖÝ̽Ë÷¸³ÄÜÐæÂäÕñÐËз¶Ê½
  • ¡¾Öйú½ÌÓýÔÚÏß¡¿´Ó¾µÍ·µ½Ò°Íâ¡¢¡¢¡¢´Ó¿ÎÌõ½ÐæÂä ¡ª¡ªÒ¼ºÅÓéÀÖAPP¡°ÎÄ»¯ÌØÅÉ¡±¸³ÄÜÖÐÛíÕòÐæÂäÕñÐË
  • ¡¾Öйú½ÌÓýÔÚÏß¡¿Ò¼ºÅÓéÀÖAPP¡°ÎÄ»¯ÌØÅÉ¡±ÉîÈëÖÐÛíÒ»Ïß ¶àÔªÈö²¥¸³ÄܺìÉ«ÎÄÂÃÕñÐË
  • ¡¾Öйú½ÌÓýÔÚÏß¡¿¸»ÎøÈóÊÙÏç Ò¼ºÅÓéÀÖAPP¸³ÐÂÉù Ò¼ºÅÓéÀÖAPP¡°ÎÄ»¯ÌØÅÉ¡±ÍŶÓÉî¸ûÖÐÛí³¤ÊÙ×ÊÔ´ ¸³ÄÜÌØÉ«Å©²úÆ·Èö²¥Ð·¾¶
  • ¡¾×ÆË¸ÈÕ±¨¡¿Ò¼ºÅÓéÀÖAPP£º£º£º¡°ÎÄ»¯ÌØÅÉ¡±¸³ÄÜÖÐÛíÕòÐæÂäÕñÐË
  • ¡¾ÄÏ·½+¡¿¸ßУѧ×ÓÓþµÍ·¸³ÄÜÐæÂäÕñÐË£¡£¡£¡Ã¯ÃûÕâÒ»ÕòÓ­À´¡°ÎÄ»¯ÌØÅÉÔ±¡±
  • ¡¾ÄÏ·½+¡¿µ¤Àóר¼ÒËͼ¼ÏÂÏ磬ݪֲ¸É»õ´øµ½ÐìÎÅÀóÖ¦ÝªÖ²Ô°Çø

    ÐÂýÌå˵

    ¸ü¶à
  • Ò¼ºÅÓéÀÖAPPÕÙ¿ªÑ§Ï°¹á³¹Ï°½üƽÐÂʱ´úÖйúÌØÉ«Éç»áÖ÷ÒåÍ·ÄÔÖ÷Ìâ½ÌÓý·¢¶¯°²ÅÅ»á
  • ϰ½üƽ×ÜÊé¼Ç¿¼²ìïÃûµÄÕâ¸öµØ·½£¬¡°Ò¼ºÅÓéÀÖAPP¡±Î¶Å¨£¡£¡£¡
  • »»¸öÊÓ½ÇÓëÒ¼ºÅÓéÀÖAPPÏàÓö£¬¿ìÀ´Ò»Ì½ÌÖ¡°jing¡±
  • ÖØ°õ£¡£¡£¡Ò¼ºÅÓéÀÖAPPÐÂÕ³ÌÕýʽʩÐУ¡£¡£¡
  • ÈËÊÀËÄÔ·¼·ÆÊ¼£¬ÓÖµÀÒ»ÄêÇåÃ÷ÖÁ
  • Ó೤ÁÖ½ÌÊÚÁ¬ÐøÈëÑ¡Öйú¸ß±»ÒýѧÕßÄê¶È°ñµ¥
  • ¹ØÓÚת·¢ÖÐÑë±£Ãܰ죨¹ú¼Ò±£Ãܾ֣© ×éÖ¯¿ªÕ¹¡°ÈËÈË»°±£ÃÜ¡±Î¢ÊÓÆµÕ÷¼¯ÆÀÑ¡»î¶¯µÄ֪ͨ
  • ÄÏ·½ÈÕ±¨×¨ÌⱨµÀ£º£º£º»ªÄÏΨһʯ»¯ÌØÉ«¸ßУÖýÔ칤ҵ֧³ÖÁ¦
  • Ò¼ºÅÓéÀÖAPPÇåÃ÷·Å¼Ù°²ÅÅÀ´À²£¡£¡£¡×¢ÖزéÊÕ~
  • ´´ÎĹ®ÎÀ½¨ÒéÊé | Äý¾ÛÒ¼ºÅÓéÀÖAPPʵÁ¦£¬¹²¸°ÎÄÃ÷Ö®Ô¼
¡¾ÍøÕ¾µØÍ¼¡¿